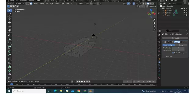
Защо при активиране на модификатор Subdivision Surface остава само мрежа и обекта изчезва.
Защо при активиране на модификатор Subdivision Surface остава само мрежа и обекта изчезва.
Здравейте! Можете ли да направите скрийншот и да споделите резултата?
не знам как да направя скрийншот и да го изпратя
направих скрийншот как да го прикача за да го изпратя и да го видите
Използвайте бутона за Print Screen на Вашата клавиатура. След това, за да качите екранната снимка просто натиснете CTRL и V, като по този начин ще ви се отвори редактора за качване на изображения на форума.
От там можете да отбележите конкретни неща, както и да изрежете снимка.
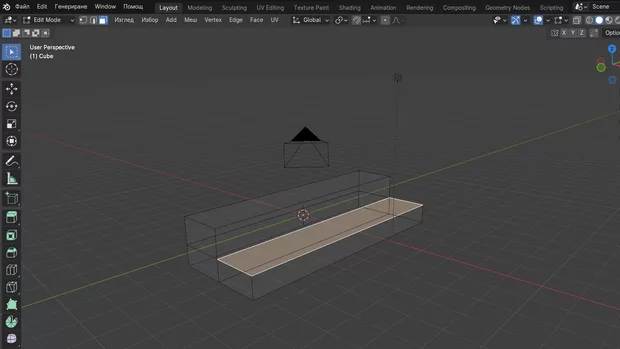
това се получава когато активирам модификатора обекта не се вижда и не мога да го променям
От това, което виждам излиза, че сте в wireframe режим. Можете да тествате следното:
Натиснете Z и изберете от pie менюто Solid. Вижте дали това оправя проблема.
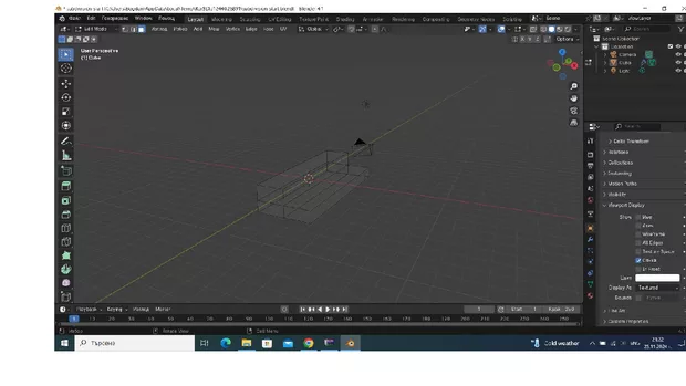
Преминах в Solid, но не се оправя
Пробвайте следното:
От Object properties отворете Viewport Display менюто

След това кликнете на падащото меню 'Display As' и изберете 'Textured'

Вижте дали това ще помогне.
не се получава
Запазете блендърския файл и го качете тук: https://www.mediafire.com/ Споделете ми линка, за да мога да сваля файла и да го погледна.
Ползвам файла от урока. Може ли да го пратя по електрона поща
Пратете файла на този имейл: [email protected]
Благодаря за изпратения файл. Отворих го и при мен се визуализира нормално обекта с активен subdivision modifier

Това, което мога да Ви посъветвам е да опитате да рестартирате цялостно настройките на Blender.
Това става като отворите: File -> Defaults -> Load Factory Settings

Споделете дали има някакъв резултат.
Няма резултат. Ще се опитам да инсталирам наново програмата.



