Защо при мен липсва Bitmap files?
Защо при мен липсва Bitmap files (input gamma/output gamma)? Благодаря предварително :)

(https://upload.aula.bg/screenshot10611cb-a53b5e6.jpg)
(https://upload.aula.bg/screenshot105df6d-5add153c.jpg)
извинявайте не знам как да продължа след принтскрийн-а...сейвам го и се превръща в това по-горе
Здравей Миглена, имаше временен технически проблем с прилагането на изображения, но мисля, че сега трябва да е оправен и всичко да е ок. Иначе ако разбирам правилно въпроса ти - не виждаш отметките за гама корекцията в Preferences - Gamma and LUT . Това са опции окйто са активни само до версия 2014, след това ги премахнаха и потребителите нямат достъп до тях от там.
Благодаря ви за отговора ще пробвам да видя дали ще мога да приложа принтскрийн. Относно горния въпрос - да прав сте,просто липсват отметки, изобщо няма текст за отмятане. Имам още два въпроса, които съм задала малко по-напред, но нямам отговор на тях и ще се осмеля да ги задам тук. Единият е - имам проблеми с изчертаването на врати и прозорци. Състоят се в това, че когато започна да ги изчертавам с вкл снапинг прозореца или вратата изчертаването започва настрани по диагонал или нещо такова и изобщо не се движи по осите на стената (прилагам снимка с начало на изчертаване). Вторият ми проблем е,настройките на самите прозорци и врати.След като ги изчертая, трябва много да си играя и да ги наместя, за да заприличат на такива, но после не се сейват тези "настройки". Третият ми въпрос е - когато направя прозорец в стена и той е отворен, когато го превърна в редактируем обект в поли отворът на прозореца се запълва.

искам само да отбележа, че преди редактирането си имаше отвор от прозореца. Наясно съм,че трябва хубаво да прилепне към съответните точки от стената. Голямо наместване падна на рамката и другите насройки,докато стане нормален прозорец и с дебелината на стената. Може би аз пропускам нещо. Моля за помощ. Извинявайте , че стана толкова дълго !
така вече ми изглежда прозорец когато го начертая :( моля помощ...

в момента на изчертаване

Извинявам се за пропуснатите въпроси преди това - някак си са се изплъзнали :) Правенето на врати и прозорци от стандартните архитектурни примитиви може да се окаже доста коварно, както се оказва :) По този повод ще направим допълнително видео за използването на врати и прозорци от библиотеки от 3D обекти. Но все пак конкретно по въпросите ти : 1- изчертаването "настрани" според мен идва от там че са ти останали точки за прилепване по грид - може да ги изключиш тези нсапове при изчертаването на прозореца и да оставиш само по точки - vertex, и да видим дали ще се оправи. 2- Сейването на направените промени - къде по-точно не се запазват в самия обект ли, или след сейване на файла има някакъв проблем ... по принцип тук не би трябвало да има проблем и Мах ги помни тези неща ... 3- когато са готови и поставени по позициите си и вратите и прозорците, ако искаш да ги правиш редактируеми, пробвай първо да направиш такава стената и след това прозорците, но ако почнеш от прозорците - напрактика вече няма динамичен обект, който да остава свързан с обекта стена.
Мн благодаря за отговора!
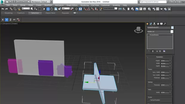
Не става само с вертекс в снапинга,бих казала,че изобщо не се появяват точки, които да захвана в такъв случай. Включени са ми винаги само vertex,midpoint и end point,но след сто опита, стигнах до извода, че прозорците се изчертават "легнали" върху грида и един час настройки успях да докарам нормално изглеждащ прозорец пивот, но не се сейваха параметрите му, а се сейват параметрите само на фрейма му при следващо изчертаване. И така всяко започване на прозорец изглежда ето така като на снимката по-долу и не мога да го снапна със стената по дълбочина и да я контролирам, а само по точката от която започвам. Ето така изглежда независимо , че посочвам всички правилни точки за снапване и си светват в зелено.Може би има още нещо, което пропускам от Axis Contrains? Отделения прозорец показва, че ги изчертавам легнали, но пък отворен няма отвор....Луда работа :)
Според мен това,че се запълва отвора при отворен прозорец, когато редактирам стената и прозореца е от неправилното снапване и има мн минимално разминаване, поради което прозореца "потъва" в стената...
Извинете, пак стана мн дълго...

Когато е стартирана командата за създаване на прозореца, пробвай да смениш Creation Method-a от първият ролаут на командата в Modify панела. Това ще определи как ще се създаде обекта. Иначе тук може да видиш оптимизиран вариант на снапинга по face, което май доста ще улесни нещата :)




