Как се трие полигон?
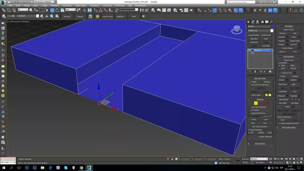
Здравейте, Как мога да изтрия полигон който се получава при екструдване с минусови стойности? Проблема е че е видимо eдин полигон а като вземеш да ги триеш са два, и се отваря Border, който в последствие не винаги се затваря коректно с Cap.
И със Border > Cap се образува този триъгълник.
Багодаря
В подниво на селекция Vertex маркирам точките 1, 2, 3 и 4 и ги изтривам с Delete. След това в ниво на подселекция Border маркирам горната граница и натискам Cap. Затварянето се получава коректно.

Благодаря ви за отговора. Аз обаче имам в предвид полигона който се получава след екструда и е на лицето
Принципно може да се затвори отвора някак си, но начина едва ли е от най оптималните
При селектирани две срещуположни ребра може да се направи и Bridge.
Все пак ако може да мине само със триене на полигона... :)
Здравейте ,след като направих Bridge пропуснах да коригирам настройките и не се получиха вдлъбнатостите. Как мога да коригирам това без да започвам отначало?

Здравей Пенка, Има начин да мапнипулираш осите и след това -избираш съответната ос, добавяш и Edges, които впоследствие скалираш до необходимия резултат. Ако обаче си направила малко стъпки след Bridge командата е може би по-малко трудоемко ако се върнеш назад. Прилагам изглед в който двете оси са напровени по различен начин


