Безплатно! Онлайн събитие: От претоварване с информация до фокус и структура с Gemini & NotebookLM Регистрация тук.
Въпрос към урок: Wireframe, Solid, Material и Shading view
от курс: Тайните на Blender
Защо при избор на material или render preview обектите се губят?
Мога да ги маркирам, но нямам видим материал, както е показано на видеото:
Какво в настройките би следвало да оправя?
Здравейте, Мария! При всички обекти ли Ви се получава така?
Ако не, то тествайте следното на този куб:
Изтрийте настоящия материал на куба и създайте нов

Изтрийте куба и добавете нов обект в Object Mode чрез меню Add->Mesh

Вижте дали има някакъв ефект от това.
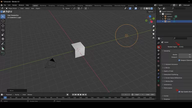
Междувременно, от екранната снимка виждам, че сте в Rendered View. Тествайте ако поставите светлинния източник близо до обекта дали няма да има ефект.
Споделете какво получавате.
Здравейте!
При всички обекти е така, ако се вгледате в първия скрийншот има добавени маймунка и торус. Оправих го с Performance в Render properties:
Вече всичко излиза. :)
Вашият отговор
Запиши се в Аула
Ако вече имаш регистрация влез оттук

