Безплатно! Онлайн събитие: От претоварване с информация до фокус и структура с Gemini & NotebookLM Регистрация тук.
Въпрос към урок: V-Ray Материали – Метали
от курс: V-Ray Рендери за 3ds Max
Защо след като пусна рендера картината ми е бяла ?
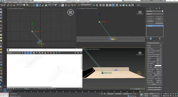
Малко извън темата : защо след като пусна рендера картината ми е бяла ? мислех,че е от светлината или от слънцето прегаря,но след като ги махнах и пробвах едното или другото все се получава така?

В момента на приложената картинка просто си сложил отметка на Invizible т.е.Слънцето да бъде невидимо за камерата / рендъра. На крайния резултат все нещо се вижда. Възможно е да е от некоректни настройки и на камерата.
Вашият отговор
Запиши се в Аула
Ако вече имаш регистрация влез оттук