Безплатно! Онлайн събитие: От претоварване с информация до фокус и структура с Gemini & NotebookLM Регистрация тук.
Въпрос към урок: Избор на V-Ray за текущ render-engine
от курс: V-Ray Рендери за 3ds Max
Как да върна Toolbar-a на Vray?
Здравейте. Явно съм натиснала нещо неволно на клавиатурата, защото в процеса на работа ми изчезна toolbar-a на vray, както и ми се промени и render setup i material editor. Избрала съм Vray за текущ рендер, както и в Customize ->Custom UI and Defaults Switcher съм избрала MAX.vray, но промяна няма.

В render setup имам само 3 табулатора.
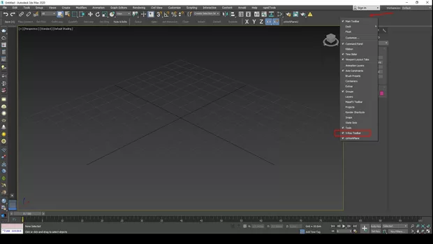
Здравей, в Assign Render избери V-Ray а не V-Ray RT и менютата ще се оправят. За тулбата, натисни десен бутон на празно мясно както е показано на прикаченото изображение и ще го видиш от списъка =>

Вашият отговор
Запиши се в Аула
Ако вече имаш регистрация влез оттук
