Безплатно! Онлайн събитие: От претоварване с информация до фокус и структура с Gemini & NotebookLM Регистрация тук.
Въпрос към урок: Как да изберем правилните настройки?
от курс: V-Ray Рендери за 3ds Max
Как да настроя рендера?
Как да настроя рендера, за да виждам при рендерирането това което виждам в момента в прозореца Perespective, а не през камерата?
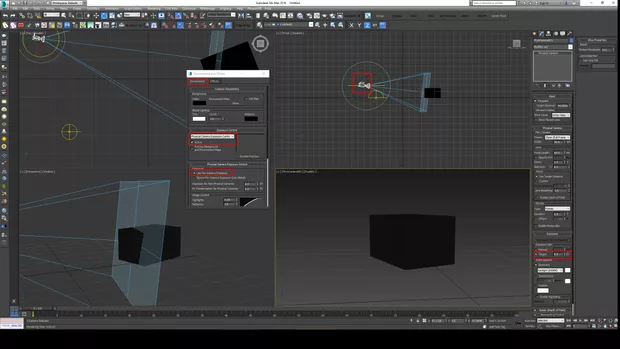
Здравей, предлагам ти следното решение : според осветлението в сцената, си нагласи експоужъра на една камера. След това в околната среда (8 от клавиатурата) може да избереш в Exposure control да бъде активен и все едно е от физическата камера (виж прикаченото изображение) . Така ако пуснеш рендер от перспектива сега - ще се рендерира, със същият експоужър както през камератаи ще изглежда нормално осветено.

Вашият отговор
Запиши се в Аула
Ако вече имаш регистрация влез оттук