Подравняване на текстури на сложни обекти в 3ds Max
3D Моделиране и Рендериране с 3DS MAX
Цел на упражнението
В това упражнение, ще се помъчим да нанесем текстурите на покрив, по един предполагам сравнително лесен начин. Целта е, на всеки скат керемидите да бъдат с правилните си размери и посока. Ще използваме готов проект и програмата 3ds Max.
Подготовка на проекта
Тъй като покривът е част от постройка, първо го селектираме и изолираме с ALT + Q, за да работим само с него, а останалата част от проекта да не ни пречи. Ако не разполагате с подходящ проект за упражнението, можете да използвате стандартен примитив от 3ds Max – Piramid, с подходящи размери като за покрив, и да използвате примерно тази текстура http://hietx.com/wp-content/uploads/2013/11/roof-shingles-texture-seamless-free-tiles-texture-roof-texture12-on-pinterest.jpg

Да започваме
Добавяме текстурата в редактора на материалите (бърз клавиш М). Добавяме текстурата на покрива чрез бутона Assign Material to Selection. Не забравяйте да включите и бутона Show Shaded material in Viewport. В случая, покривът е конвертиран като редктируема мрежа ( Editable Mesh), и върху него от Modifier List-а добавяме модификатор UVW Map.

Подготовка на текстурата
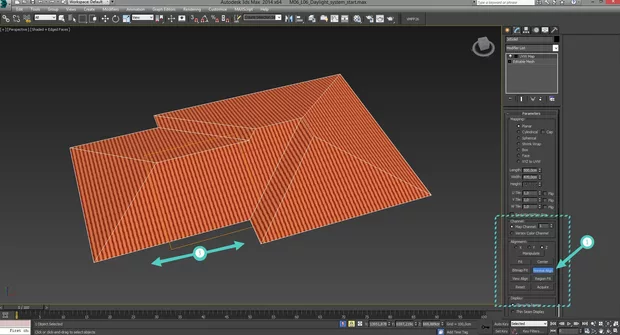
Настройките на UVW Map. За тип на мапиране оставяме Planar (най – горното). Ако използвате приложената текстура, размера на мапирането го променете на около 500 х 470 за стойностите Length и Wight. Ако използвате друга текстура, на която има шевове, желателно е те да не се виждат и при най-високите скатове на покрива, тъй като ще копираме едната настройка на модификатора UVW Map и ще я наложим на останалите скатове

Подравняване на текстурите
За да подравним по коя да е страна на покрива, от модификатора UVW Map натискаме бутона Normal Align и с натиснат ляв бутон на мишката влачим по покрива. Избираме си скат на който подравняваме текстурата и отпускаме левия бутон на мишката. Тук трябва да копираме модификатора UVW Map като цъкнем с десен бутон върху него и изберем четвъртия ред надолу COPY.

Другият скат
За да подравним другия скат на покрива така че и на първия да се запази подредбата на текстурата, избираме модификатора Mesh Select. Това е най-горният модификатор от Modifier List – а. От него избираме под селекция Полигон или бърз клавиш 4. Селектираме съседен скат, и ако ни пречи червения цвят на полигона и от него не можем да виждаме текстурата, натискаме бутон F2 на клавиатурата. По този начин ще виждаме само ръбовете на полигона, все едно сме избрали под селекция Edge.

7 Подравняме текстурата
Върху модификатора Mesh Select поставяме копираният предварително модификатор UVW Map ( десен бутон Paste) в който вече са запазени настройките за мепинга на текстурата. Натискаме бутона Normal Align и с влачене на левия бутон на мишката подравняваме следващия скат. Гледаме редовете на керемидите да бъдат в една линия за да се запази достоверността на изображението.

Другите скатове
Следващите скатове се подравняват по същия начин както първите два. От модификатора Mesh Select избираме Полигон или натискаме бутон 4 маркираме следващия скат и върху модификатора поставяме UVW Map. От него избираме бутона Normal Align, подравняваме и продължаваме нататък. Ето какво ще представлява стека с модификатори на завършения покрив:

Готовия покрив

Стъпките накратко
1 Добавяме текстурата и я настройваме. Подравняваме едната страна с Normal Align. Копираме модификатора UVW Map
2 Селектираме следващото лице с модификатор Mesh Select. Поставяме UVW Map и подравняваме.
3 Селектираме следващото лице с модификатор Mesh Select. Поставяме UVW Map и подравняваме с Normal Align.
...Стъпките са едни и същи според броя на страните за подравняване....