Безплатно! Онлайн събитие: От претоварване с информация до фокус и структура с Gemini & NotebookLM Регистрация тук.
Въпрос към урок: Размножаване на градивни елементи с променлива геометрия (Variable Pattern)
от курс: Проектиране със Solidworks
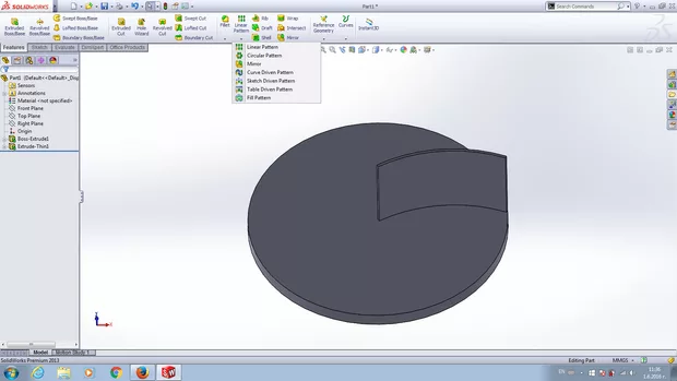
Тази опция има ли е в по-стари версии? Аз съм със SolidWorks 2013 и в показаното меню не ми излиза. Може ли от друго място или по друг начин да се активира?
Налична е от 2015 версия.
Вашият отговор
Запиши се в Аула
Ако вече имаш регистрация влез оттук
