Как избрания обект влияе на останалите?
Здравей, малко глупав въпрос, но при софт селекшън и по-специално начина на влияние. Как избрания обект влияе на останалите ? Променя ли ги по някакъв начин, сянка, аромат? Falloff mode менюто не можах да разбера. Поздрави!!
Здравей! Fallof mode ни позволява да окажем на Soft selection режима по какъв начин да влияе на един или повече обекти в нашата сцена. Първите два режима на Fallof mode - (Volume и Surface) влияят само на селектирания от нас обект, докато другите два (Global и Object) влияят на всички обекти в сцената ни, които попадат в зоната на влияние на Soft selection-a.Сега ще се опитам да ти обясня всеки режим поотделно:
Режим Volume: Ако имаме един обект, който е изграден от два отделни други, чрез командата Combine примерно, и селектираме компонент от този обект, този режим ще влияе на целия обем на обекта, без значение че е изграден от няколко отделни меша.
Както виждаш тук имаме два куба, обединени чрез командата Combine, но които не са свързани чрез геометрия. Като пуснем режим Volume, виждаш как зоната на влияние обхваща и двата куба, тоест целия обем на общата фигура.
Режим Surface:
Както виждаш тук имаме пак двата куба. Като пуснем режим Surface, виждаш как зоната на влияние обхваща само единия куб, и неговите компоненти които сме избрали.Така не влияем на другия куб, нищо че са обединени в един обект. Това е така защото двата куба не са физически свързани с геометрия помежду си.Просто са обединени заедно чрез командата Combine.
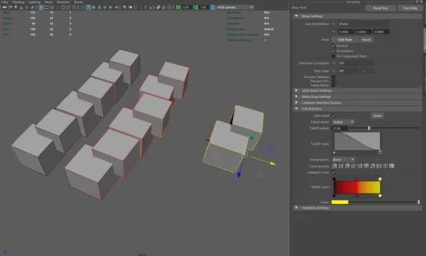
Режим Global:
Този режим влияе на всички обекти в сцената ни, които попадат в зоната на влияние, като ги деформира спрямо селектирания от нас обект, или компонент на този обект.

Както виждаш от картинката, аз съм избрал компонент на един от обектите и съм го преместил, като по този начин съм деформирал и останалите обекти в сцената.
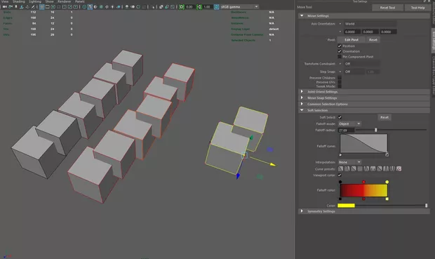
Режим Object:
Този режим влияе на всички обекти в сцената ни, които попадат в зоната на влияние, като ги премества( но не ги деформира!!!!) спрямо селектирания от нас обект, или компонент на този обект.

Както виждаш от картинката, аз съм избрал компонент на един от обектите и съм го преместил, като по този начин останалите обекти в сцената само са се преместили (не са се деформирали) , пропорционално на зоната на влияние.
Дано си ме разбрал, че малко дълго обяснение направих. Поздрави!
Мога ли да премина през курса с версия от 2016?