Безплатно! Онлайн събитие: Научи тънкостите на добрия промпт за изображения Регистрация тук.
Въпрос към урок: Запознаване с отделните компоненти на полигоналните обекти
от курс: Анимация с Maya 3D
Има ли такава опция в Maya?
В 3dsMax има опция, която като чекнеш и можеш да селектираш само vertex-те, които виждаш, тези отзад не се селектират, няма ли нещо подобно и в Maya?
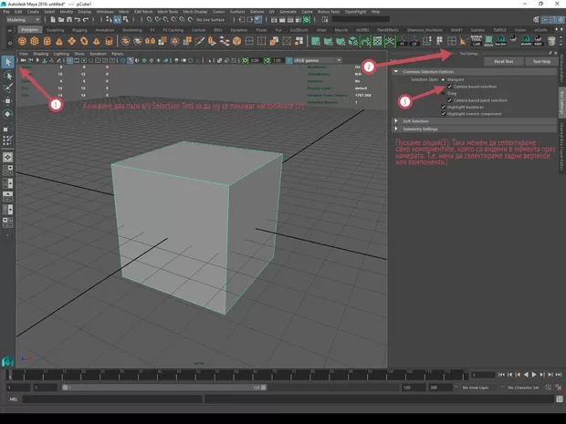
Здравейте, има такава опция и в Maya :

Надявам се да съм помогнал :)
Благодаря :)
Вашият отговор
Запиши се в Аула
Ако вече имаш регистрация влез оттук