Безплатно! Онлайн събитие: От претоварване с информация до фокус и структура с Gemini & NotebookLM Регистрация тук.
Въпрос към урок: Упражнение първо за работа със солиди
от курс: AutoCAD Формула 3D
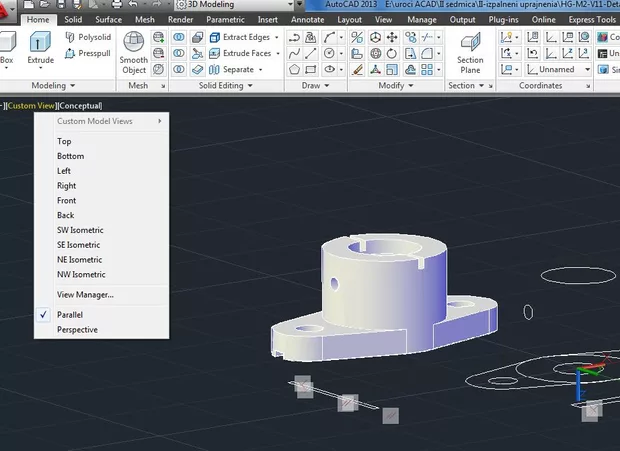
Променлива за CUSTOM VIEW = PARALLEL
Коя променлива да използвам в ACAD13, за да може по подразбиране в падащото меню CUSTOM VIEW отляво на чертожното поле да имам отбелязано по подразбиране PARALLEL?

Командата е perspective
0 - означава parallel
1 - perspective
Вашият отговор
Запиши се в Аула
Ако вече имаш регистрация влез оттук