Може ли помощ при следния казус с командата scale:
Здравейте Уважаеми лектори и инж.проектанти ! Моля за помощ при следният казус при работа с командата "scale" Ще се опитам да обясня лаишки.....,като дам пример с две окръжности.. Начертал съм два кръга ...първият с диаметър 20 см. и от неговият център втори кръг с диаметър 22 см. Отстоянието между линиите на двата кръга е точно 1 см. След което искам да увелича външния кръг на 30 см. с командата scale , като начертавам линия 30 см. задаваща габарита и с тази команда (scale) увеличавам габаритите на двата кръга, така ,че външният да стане точно 30 см. И тук идва проблема и питането ми към Вас ...,при увеличаване на кръговете ,пропорционално ми се получава така ,че те не запазват отстоянието по между си от 1 см., а то става 1,4 см в примера! Бихте ли ми казали ,как може да се използва тази команда (или друга навярно) така ,че зададената конфигурация от обекти да променя габаритите си ,но отстоянието на лините по между им да се запазва както е било първоначално зададено!?
Извинете за дублирането на въпроса! Тук не ми позволява да кача екранна снимка , но по-долу, към края на коментарите където ми го прие за "отговор" на друг колега съм качил! Благодаря Ви!!
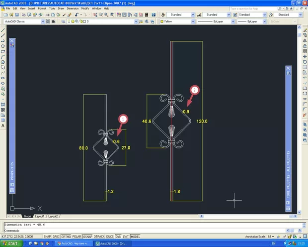
Ще опитам да кача друга визуализация с детайл, който в средната си част е с дебелина 6 мм., а в останалата част 1,2 см. ... Той е висок 80 см. , но аз искам да го задам да стане с височина 120 см., като трябва пропорционално да се увеличи габарита и средната орнаментация на фигурата, но дали е възможно, по някакъв начин да се фиксират линиите ,които оформят средната орнаментация и тя да запази отстояние от линиите от които е образувана 6 мм. и тези 6 мм. да не се променят, когато аз увеличавам фигурата с командата scale и зададена от мен централна линия до 120 см. и увеличавам пропорционално цялата маркирана фигура до височина 120 см.!? Проблема в случая ми е ,че при пропорционалното увеличаване на цялата фигура ми се променя отстоянието от 6 мм., което формира средната орнаментация и то вече не е 6 мм, а става 9 мм...!?

Със Scale не може да стане. Нарушаваш всякакви закони на геометрията и физиката.