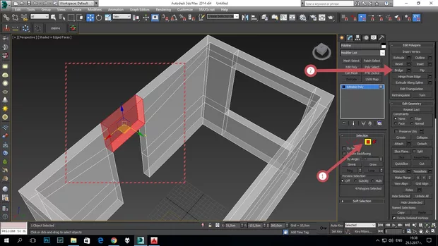
Защо когато направя отвор за прозорец в стената с командата proboolen,и след това конвертирам стената ми се получава нов ръб и сякаш има леко хлътване на геометрията?
когато направя отвор за прозорец в стената с командата proboolen,и след това конвертирам стената ми се получава нов ръб и сякаш има леко хлътване на геометрията защо се получава така и как може да се оправи

с стрелки 2 и 3 съм обозначил появата на странни сенки и струва ми се съвсем леко хлътване на геометрията
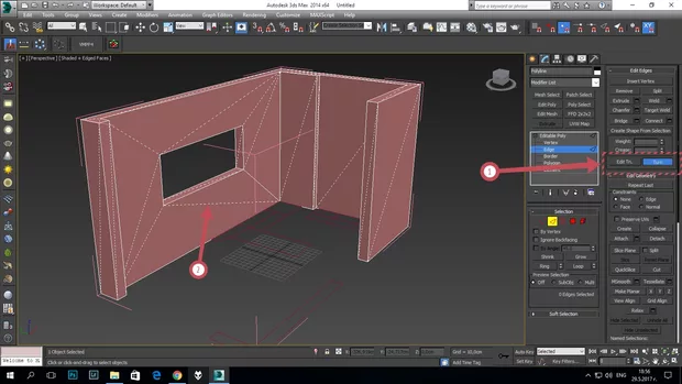
Аз лично залагам на скритите ребра на геометрията. За да ги видиш махни отметката на Edges only в Oblect Properties. А за да можеш да ги редактираш в Edit Poly на подниво Edge избери Edit tri. или Turn.
Аз лично доста се мъчих да пресъздам такъв проблем, но при мене не се получи. Друг вариант е да пуснеш допълнителни ребра по височината на прозореца и да видиш дали нещо няма да се подобри.
Възможно е и от групите за изглаждане, но ако това си личи и при рендъра не разчитай много - много на тях. Тази стена от къде си я създал? Аз си правя подложката в Аутокад като оставям празно мястото за вратите и прозорците, а стените ги правя като затворени обекти.
Всичко го правя в един слой и го импортвам в 3ds Max. Екструдвам на нужната височина като слагам и по 3 сегмента. По 3 защото ми трябва да разделя стената на 3, за подпрозореца, за средна част и надпрозореца.
Конвертирам едната стена в Поли и присъединявам (Atach) другата към нея. Хващам долното ребро и му задавам височината.
Същото правя и с горното дето е над прозореца, примерно 260 см. Хващам точките за касата на вратата и задавам и тяхната височина, примерно 210 см. Получих общо взето това:
За да получа отвори за врати и прозорци хващам насрещните полигони и правя Bridge.
получавам геометрия която с много малко доработки може да се използва и не създава ядове по нататък.
Благодаря Георги аз явно вече ще правя като теб сега стената я направих цяла и изрязах отвора с пробулен и след като конвертирах вече изрязаната стена в едитабъл поли тогава се получиха тези неща .
Влязох за да видя скритите ребра ,те ми се показаха като махнах отметката но не ми дава да ги редактирам или изтрия само ми се преместват

на първата картинка реброто е по този диагонал,на втората при активиране на командата turn и цъкане с мишката върху него то само се премества в дтугия диагонал
Точно така, не се трият, редактират се. Местят се от едно място на друго. Пробваш да местиш и гледаш дали ти се решават проблемите. Със turn се местят един вид автоматично, програмата ги мести както си реши, а с Edit tri си ги местиш ти както желаеш. Общо взето доста играчка. Пробвай с различни ребра и виж резултата. Пробвай и с групите за изглаждане и кажи какво се получава. Избираш целия обект на подниво елемент или полигон отиваш където пише Poligon Smoothing Groups натискашClear all и послеAuto Smooth.
Да с групите за изглаждане се получиха нещата сякаш изчезнаха сенките от обекта на картинка 1 е без да ги приложа а поз 2 ве1е съм ги приложил

но не мога да приложа командата Edit tri ,като цъкна на нея и се опитам да селектирам реброто не ми дава опция че може да се селектира тоест мишката се ми е обикновенна стрелка
Избираш Edit tri , отиваш в някой от ъглите и показалеца ще се превърне в малко кръстче цъкваш и отиваш до друг ъгъл кото желаеш. Не мога да ти направя картинка че не се запазват Показалците на мишката за да видиш. Просто в този режим отиди до някои от ъглите.
да разбрах благодаря Георги