Има ли клавишна комбинация или инструмент, който да повтаря последно извършена команда?
Има ли клавишна комбинация или инструмент, който да повтаря последното извършено действие? Да кажем клонираме един обект и в последствие искаш да го повториш още няколко пъти. Благодаря предварително.
Здравей, това за което се сещам за момента е възможността за повторение на същата функция която си използвал преди това, но в режим на редактиране на геометрия. Ако си в Edit Poly за това има бутон - Repeat Last. Иначе може да пробваш и със посочените шорткъти, но аз лично не съм ги ползвал и не знам дали ще свършат работа ->

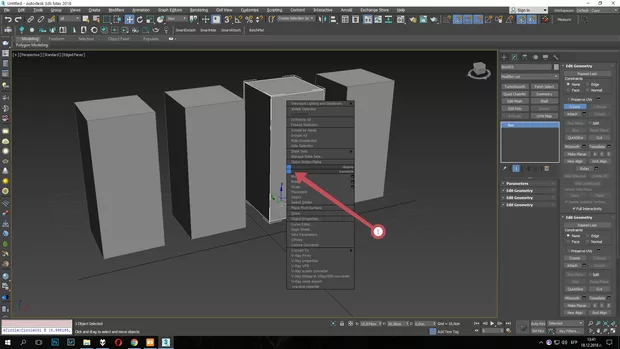
Попадна ми из нета следната идея за Repeat Last. Всъщност бутона е заложен по подразбиране в куад менюто на 3ds max. Това е синьото бутонче в средата на куад менюто. Каква е идеята? Менюто е разделено на четири, и всяка четвъртинка си има син бутон с който може да се повтори последното действие от съответното меню.
Примерно имам няколко обекта и искам да ги конвертирам в поли. Вместо да натискам върху всеки Convert to > Cotvert to editable.... . Мога да конвертирам само първия и после да натискам върху синьото квадратче. Спестяват се няколко натискания.
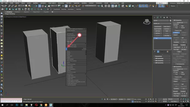
Ако искам да скривам по-вече обекти избирам горното квадратче.
Лично не съм го изпробвал дали работи при всички ситуации.