Какво да направя така че обектът да легне точно върху наклонена повърхност?
В този случай какво мога да направя ,за да може обектът да легне точно върху наклонената повърхност?
Според мен, удобно е да се използва Normal Align (подравняване по нормали). Нормалите, това са перпендикуляри на всеки полигон. И ако двата обекта са с плоски основи подравняването ще стане сравнително бързо и лесно независимо как и къде са били завъртяни обектите предварително. Normal Align се намира под бутона Align и Quick Align (ALT + N)
Избираш обекта който ще подравняваш,натискаш бутона, след което последователността е обекта който ще се подравнява към целевия. Както при тебе първо избираш жълтия цилиндър, а после зеления обект
След като поравниш обекта може да се премества по трите оси и да се завърта.
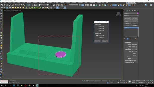
Благодаря за отговора,но незнайно защо се получава ето това..
Пробвах доколкото имах възможност със твоята ситуация и нямаше никакъв проблем.
Пробвай отново и ако не се получи направи Reset Xform и на двата обекта пак ги конвертирай в поли и пробвай. Reset Xform се намира в Utilites, 6 ред и натискаш Reset Selektion, съответно за всеки обект.
Ако пак не се получи, пробвай с инструмент Select and Place. Принципа е: Натискаш бутона, избираш обекта който искаш да се подравни, в случая цилиндъра и със задържан ляв бутон на мишката влачиш по обекта (Зеления) без да отпускаш.

Благодаря,Reset Xform реши проблема :)
Благодаря