Безплатно! Онлайн събитие: От претоварване с информация до фокус и структура с Gemini & NotebookLM Регистрация тук.
Въпрос към урок: “Bevel Profile and Sweep”
от курс: 3D Моделиране и Рендериране с 3DS MAX
Защо не се появява бутона Pick Profile
Здравейте, каква може да е причината, след прилагане на Bevel Profile, да не се появява бутона Pick Profile?

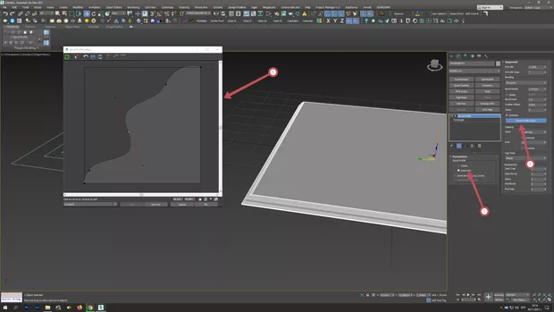
Точно където сте посочили. Избирате Cassic и там избирате Pick Profile.
Във по новата версия в която сте в момента има редактор с който може да се създават такива профили.
Ако целта ви е да създадете някаква рамка с избрания профил може да използвате и модификатор Sweep.
Вашият отговор
Запиши се в Аула
Ако вече имаш регистрация влез оттук
