Как да променя размера на борда?
Здравейте,
Опитах да моделирам кухненска мивка. Започнах с Box, заоблих ръбовете с Chamfer и накрая приложих Turbosmooth. След това прецених, че бордове 1,2,3 са твърде широки и искам да ги направя по-тесни. Как може да стане?

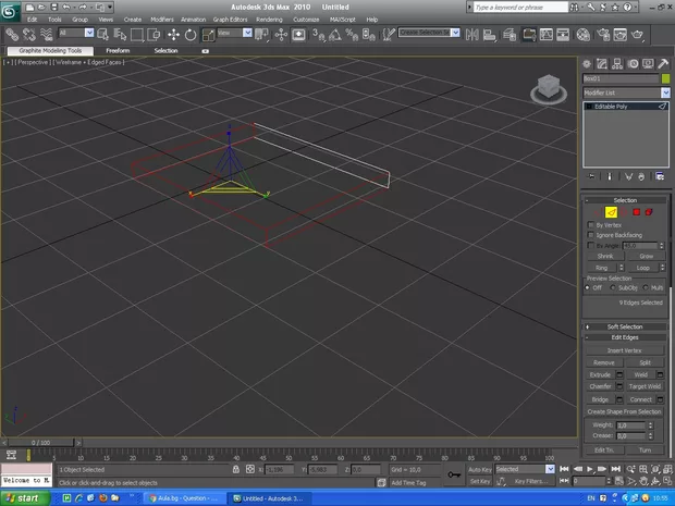
Здравей, селектирай най-външните ръбове на фигурата и ги скалирай навътре, както е показано на прикаченото изображение.

Благодаря за отговора. Пробвах този вариант, но след като съм използвала Chamfer, като прибера ръбовете, отдолу остават едни "израстъци", които не зная как да прибера.

Опитах да ги маркирам и да прибера и тях, но се изкривява долния ръб (2). Може би нещо съм объркала при използването на Chamfer, но не зная какво.

Ивайло е написал: "...най - външните ръбове..."
Ръбовете се маркират последователно с бутона Ctrl.
Лек ден и успехи!
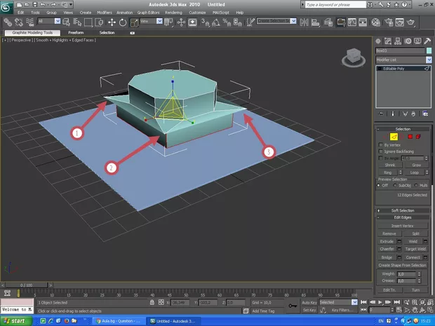
Точно това направих, г-н Петров, но като прибера тези ръбове на борда, отдолу остават ръбове, които са генерирани от заоблянето на ръба между борда и коритото на мивката. Опитах да селектирам и прибера и тях, но се получава изкривяване на формата на обекта. Пробвах няколко различни селекции - в някои случаи ми изчезваше външната стена на коритото на мивката или, погледнато отдолу, борда и стената на мивката ставаха почти в една равнина, т.е все едно няма борд. Или долния ръб на борда се прибира на нивото на стената, а горния е където трябва, тоест борда няма обем, а е само линия. Това е сравнително прост обект и мога да започна отначало, но невинаги ще е възможно. Затова ми се иска да разбера дали могат да се правят корекции след направени трансформации (в случая Chamfer) и как това да стане, така че да се получи правилната форма.
Chamfer-а направете СЛЕД като установите новите размери! Ето какво се получава и при мен:
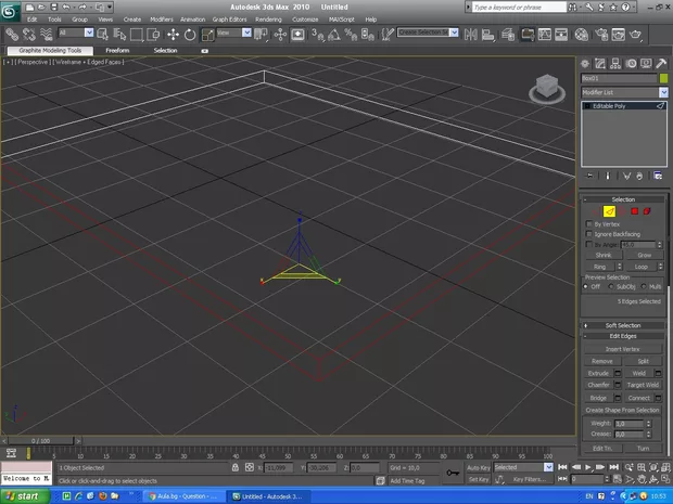
Разделете по височина кутията на три сегмента. Изберете Convert to editable poly. Маркирайте последователно ръбовете и ги намалете според желанието

Дано се вижда добре! Показани са новите размери и може да правим заобляне.
Надявам се да помогна и дано е това, което се иска!
Ако има проблеми, пишете! ( не съм работил отдавна и си припомних някои неща, благодаря!)
Лек ден и успехи!
Благодаря
И нещо от мен

Една друга мивка
Лек ден и успехи!

