Как се копира на точно разстояние?
Здравейте, може ли да копирам обекти на точно разстояние? Например ако правя корпусна мебел с много шкафчета и създам дъното на едното шкафче и после искам да копирам още 5 дъна нагоре през 40 см? С шифт и влачене на осите ми дава възможност да напиша брой копия 5, но не мога да определя точното разстояние.
Здравей,
здравей,аз съм нов тук минал съм няколко урока.Има един урок преместване на точно разстояние.move-s desen buton selected move izliza move transform typing и от там може да зададеш точни параметри за преместване.Надявам се да става ,може да се пробва.
Ето една идея и от мен. На адрес https://www.scriptspot.com/3ds-max/scripts/parametric-cabinet има една сравнително много лесна за използване добавка за 3DS Max. На същата тази страница има и кратко видео за това как се използва тази добавката. С нея могат да се правят различни шкафове буквално за няколко секунди, а може и да си създадете ваша библиотека с готови изделия и да ги вмъквате направо в програмата. Добавката предлага да се променя и настройва едва ли не всеки елемент на шкафа. Ето един пример за шкаф с въведени само няколко стойности. И един рендър правен с помощта на същата тази добавка. Надявам се да е от помощ.
Благодаря много. И аз бях стигнала до същите изводи за копиране, явно това е начина.
Здравейте, благодаря за информацията за добавката изглежда много полезна. Аз исках да попитам как да инсталирам или задействам добавката?
На страницата на ScriptSpot има информация къде се поставя добавката. Накратко това което получите го разархивирате в C: \ Program Files \ Autodesk \ 3ds Max..ххх \ Scripts \ Startup, и готово. Видео как се работи
Благодаря много !
Здравейте, това е вариант, който смятам че е полезен.
Както беше показано в един от предните уроци, избирам 2.5 Snap toogle и изчертавам дъното на шкафа с Line. Линията се проектира на земята и след това я вдигам на нужното разтояние, в случая на 40см от дъното на шкафа. В случая, който съм показала, дъното на шкафа не е на земята, както и самото дъно има дебелина, за да избегна евентуални грешки в пресмятането първо вдигнах линията върху дъното с Align tool (може и с Select and Move, но първо Snap toogle трябва да се смени на 3) и след това с Offset вдигнах линията на още 40 см.
Накрая с бутона Shift + влачене копирам дъното, а с линията съм задала точен размер и накрая се избира колко копия да се направят. Важно е да се издърпа обекта от правилния ръб, за да не се промени разтоянието.
Подготовката отнема малко време, но ако трябва да се копират много предмети смятам че спестява време и излишно повтаряне на едно и също.Например ако в този урок трябваше тухлите да са на определено разтояние една от друга. Надявам се да съм обяснила добре целия процес.

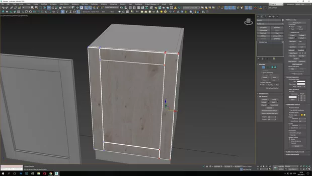
Здравей Георги, И аз си свалих приложението parametric-cabinet, но в него вратичките които ми създава са плътни. Как после ги оформяш по показания начин?
Здравейте, Наистина в добавката не може да се създаде такава вратичка. Трябва допълнително да се направи. Как съм правил вратичката тогава и как бих я направил сега.
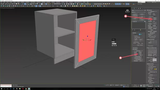
Тогава използвах готовите вратички които създава плъгина и ги детачнах (отделих) с Edit Poly за да станат отделен обект. Селектираме предния полигон, на лицето на вратата и натискаме INSERT със стойност равна на широчината на фриза на вратата. Примерно ако единия фриз ще е 7 см задаваме стойност 7см в Insert
Така получаваме вътрешната част на вратата. Тук проблема се получава, че фризовете се снаждат под ъгъл един с друг а ние очакваме друго. Допълнителните ребра трябва да се нарежат със Slice Plane и включени прилепвания за да стане точно.
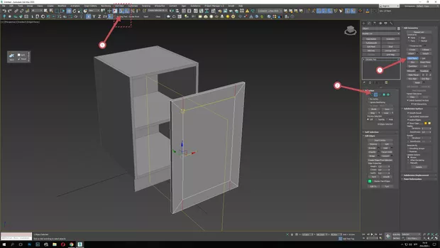
После вътрешната част на вратата се екструдва да кажем до половината за да се получи вдлъбнатата част. Селектираме всички вътрешни и външни Edge (ръбове) и им правим фаска за заобляне
За да получим ръбът дето се снаждат фризовете. Селектираме само реброто което отделя фризовете и правим произволен екструд който откроява фризовете един от друг.
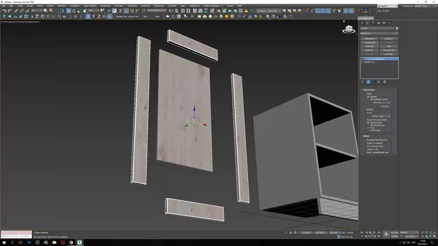
Сега тези врати бих ги направил както се правят в действителност
Четири бокса всеки от тях с размерите на фризовете на вратите конвертирани в Poly обекти направени фаски по тях, сложени UVW координати и текстури и всичко това обединено в един Poly обект
Тук се вижда че вратата не с нужния размер. Отиваме на Edit poly > Vertex и придърпваме точките с помощта на прилепване.
Тъй като и UVW координатите са зададени предварително те се скалират заедно със вратата.
Желая ти успех.
Също като идея за готови вратички може да използваш и Furniture Panels Това е плъгин за 3ds Max който създава няколко вида вратички и ъглови шкафчета.
Плъгина е безплатен но сайта изисква регистрация за сваляне. Плъгина поддържа всички версии на 3ds Max. Файловете за вашата версия поставяте в папка plugins.