Безплатно! Онлайн събитие: От претоварване с информация до фокус и структура с Gemini & NotebookLM Регистрация тук.
Въпрос към урок: Създаване на нови материали - Arch & Design (Diffuse)
от курс: 3D Моделиране и Рендериране с 3DS MAX
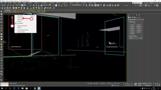
Защо камерата изглежда по различен начин при мен?
Защо при мен през повечето време изгледът през камерата изглежда така:

Вашият отговор
Запиши се в Аула
Ако вече имаш регистрация влез оттук
