Безплатно! Онлайн събитие: От претоварване с информация до фокус и структура с Gemini & NotebookLM Регистрация тук.
Въпрос към урок: Сложни/съставни обекти (proboolean compound objects)
от курс: 3D Моделиране и Рендериране с 3DS MAX
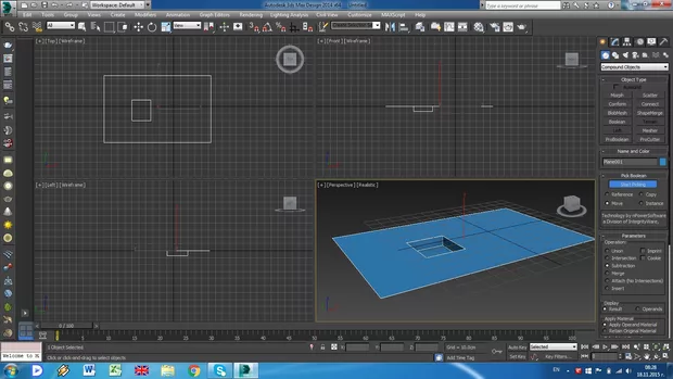
Как се изрязва отвор в равнина?
Здравейте, искам да изрежа отвор в равнина. Правя стандартен обект plane, после box, прaвя равнината proboolen и с start pickind избирам куба. Резултата е вдлъбване, а не изрязване. Как се прави отвор? Работя с Max design 2014

Здравей Ралица,
отвора се получава по същият метод - просто трябва да сложиш отметка на опцията "Cookie" (виж срещу Subtraction в параметрите на Proboolean)
Благодаря, получи се.
Здравейте защо когато изрежа отвор в стена. с помощта на box. След като изпълня всичко стената ми става куха

Интересно че, от 10 пъти 9 става като хората (плътна стена ) 1 път става куха .
Вашият отговор
Запиши се в Аула
Ако вече имаш регистрация влез оттук