Как да обединя няколко Line-линии в една?
Kak да обединя няколко Line-линии в една? За да мога после когато е 3Д лесно да маркирам ръба.

Няколко линии се обединяват с "Atach" Така стават един цял обект,
но не е казано че ще можете да го използвате в последствие за 3D цели. Ако има някъде несъединени точки, формата която ще получите ще остане отворена
Ако се получи такъв проблем, ще трябва да затворите двете точки с "Weld" с такъв праг с каквото е разстоянието между точките, или първо да натисните "Fuse" което автоматично ще сближи двете точки една до друга и тогава да ги обедините с "Weld".
Весела Нова Година.
С "Attach" не ми се получава маркирам една от линиите давам Аttach, но не ми се маркира следващата линия (нито една не се маркира). Все едно не могат да се изберат...
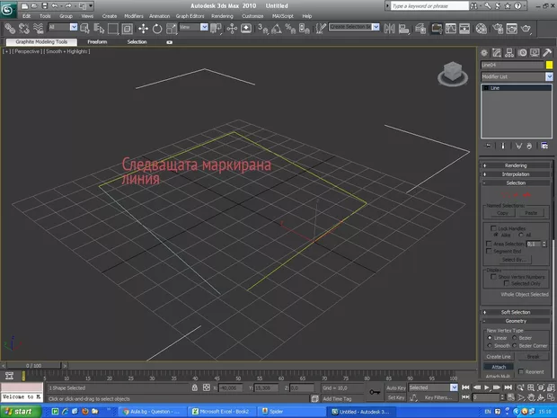
Линиите отделно ли са начертани? Един вид всяка линия отделен обект ли е? Пробвате да начертаете два - три правоъгълника или окръжности, изберете едната, после натиснете "Attach" и посочете последователно другите.
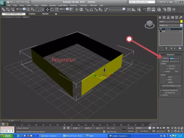
Така "заваряваме" (Fuse и Weld) ъглите. Сега от Modifier List избираме модификатор.
Лек ден и успехи!
Весело посрещане на Новата година!
И тъй като стана въпрос за обединяване, ето няколко примера от Дескриптивната (Описателна, Начертателна) геометрия!
Лек ден и успехи!