Прескочи към основното съдържание Прескочи към навигацията

Как да намаля размера симетрично?

3ds Max 3D Моделиране Рендериране 3D Моделиране и Рендериране с 3DS MAX

Здравейте. Имам въпрос относно промяната на размера на Box. Когато чертая кухня изчертавам всички врати с размерите на шкафовете. Но както всички знаем, вратите са с по 2 мм по-малки от всички страни от корпуса и поради тази причина ясно се виждат фугите между тях. Та въпроса ми е - как да намалям размера на box-a симетрично от всички страни? Т.е. ако имам шкаф 60/72см, вратата ще е 59,6/71,6см, но когато я преоразмерявам искам да си остане центрирана спрямо шкафа. В момента когато променя размера на вратата и тя се подравнява по долния ръб и трябва ръчно да я местя, но когато имам много шкафове това е доста загуба на време и допълнителни излишни изчисления. Надявам се да разбрахте правилно въпроса ми.

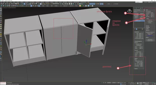
Защо не пробваш да използваш някой скрипт за 3ds max с който да правиш шкафовете. Става много бързо и лесно. Примерно Parametric Cabinet създава шкафове с едно натискане на мишката , могат да се задава габаритни размери, дебелина на страницата, дебелина и отстъп на гърба, цокъл, вертикален и хоризонтален делител, врати и чекмеджета. Екранна снимка от форума Хубавото тук е че като създадеш един шкаф само го копираш за следващ и му променяш параметрите. Друг много добър скрипт е Symmetrical cabinet проблема при него е че е настроен за Units Setup -> милиметри и ако сте в някоя друга системна единица трябва постоянно да го пренастройвате. Може да погледнете в СкиптСпот по ключова дума Cabinet, Furniture или нещо подобно, има и други скриптове и плъгини може да ви хареса и нещо друго, но да чертаете шкаф детайл по детайл си е жива мъка за мен.

Благодаря Ви много за полезната информация!


Вашият отговор

Запиши се в Аула

или
Вашият имейл е защитен при нас.