А как става, да преместим копие на обекта?
Как може да направим копие на това кубче на 20 см по х примерно. Благодаря.
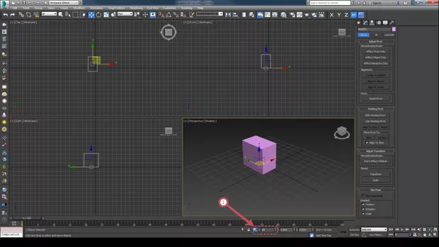
Здравей, ако искаш да имаш копие на даден обект на точно разстояние от оригиналният обект е необходимо да направиш един дубликат на оригинала с Ctrl+V (като обекта трябва само да е селектиран предварително). От менюто което излиза избираш типа на копието и даваш Ок, и така ще имаш копие на обекта, което съвпада по място с оригинала. Докато е селектирано копието използвай Offset Mode на Transform-Type in (отбелязано е в скрииншота) и въведи разстоянието на което искаш да се премести обекта – примерно 20 в случая по съответната ос – х и натисни Enter.

Да благодаря много ! А как мога примерно с линията да си начертая примерно някакъва равнина по размери. Като я чертая да имам възможност за права линия ( като ORTHO при аутокад) Получава се с задържане на SHIFT до колкото разбрах само, че не знам как да напиша разстоянието.

Здравей Стефан, Аз го правя по следния начин - променям координатата само по едната ос - това винаги е 90 процента завъртане спрямо точката в която се намираш в момента - използвам добавянето на точките от Keyboard Entry, от настройките на линията, което в момента при твоя скрийншот не се вижда.