Защо при работа с shell модификатор
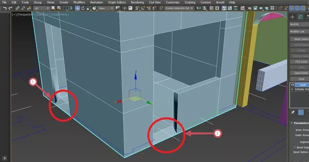
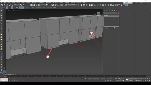
Защо се получава скосяване при отвора, когато се използва Shell и съответно как да се коригира? Прилагам снимка. Също така, как може при използването на shell да се коригира определена стена, тъй като в повечето случаи зидовете са с различна дебелина в една стая. Има ли метод, с който при ползването на shell ръчно да се задава отделна стена в box, т.е да е с различна дебелина?

Здравей, тази част при отвора се екструдва така от shell, защото самият отвор е до долу - няма полигон който да се екструдне напред. Може лесно да се оправи на ръка : конвертираш геометрията в Editable Poly и добавяш един edge (1) на височината на пода (може да използваш snap по Z за по-лесно позициониране), но само от външната страна и след това с Cut Tool в ниво на селекция "точки" свързваш вертикалните ръбове (2). За дебелината на стената - няма такава възможност в модификатора, да може да ги екструдва по зони и да са с различна дебелина, но може да се направи следното : след прилагане на Shell, конвертираш в Editable Poly, и просто преместваш съответните полигони напред (или екструдваш), за да получиш новата дебелина на стената

Благодаря за изчерпателния отговор!