Безплатно! Онлайн събитие: От претоварване с информация до фокус и структура с Gemini & NotebookLM Регистрация тук.
Въпрос към урок: Персонализиране на работната среда – Interface
от курс: 3D Моделиране с 3ds Max и Рендериране с Arnold
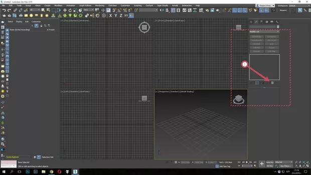
Как да извикам модефикатори, който аз желая да седят постоянно в менято ми, както е на снимката?
Здравейте :) Как да извикам модефикатори който аз желая да седят постоянно в менято ми, както е на снимката? Благодаря!

Вашият отговор
Запиши се в Аула
Ако вече имаш регистрация влез оттук
От там можеш да си избереш колко на брой бутона да се показват и с хващане и дърпане ги добавяш
След като добавиш каквото ти трябва слагаш отметка на "Show Bottons" и готово.
